透过Meta Ray-Ban Displays与CIOE 2025看AR眼镜发展趋势

随著AI功能加入与Meta、Google等国际大厂持续开发新品,将有助整体市场的完善;长期而言,AR装置对运算能力和续航力之要求虽日益提高,并对显示效能提出更高门槛,然受惠于技术突破、AI/AR装置新品的推出和产品价格下探之推动,AR装置出货量在2029年将提升至32.1百万台,届时也将会有更完整的供应链与产品线,包含中低阶的提示类型与高阶高沉浸感之AR眼鏡 [...]

2026年物联网产业展望:标准化与软硬整合趋势下的AIoT生态系

预期2026年AIoT数据量增加将驱动运算架构转向边缘,TinyML赋予终端基础推论能力,加速形成边云协作的运算模式。物联网产业长期以来的碎片化难题,可望透过标准化提高设备互通性,并透过软硬整合提高安全性;同时,基于AI模型与硬体整合的复杂性,产业竞争将转向软硬整合与建立开发者生态。 一. 物联网产业2025年回顾 二. 物聯網產業2026年趨勢展望 [...]

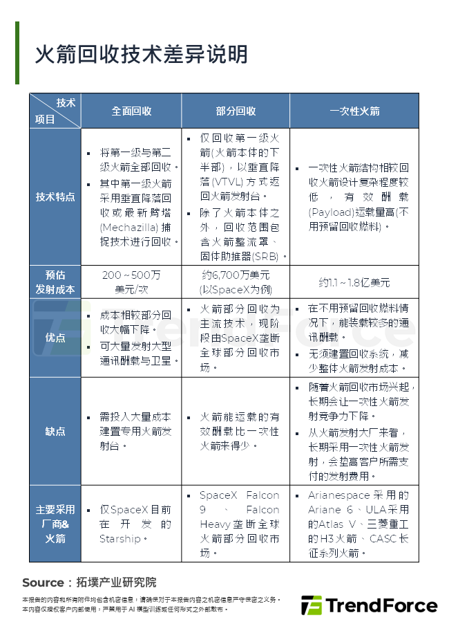
商用火箭回收革命引爆新秩序:全球发射市场的全面重写

目前全球商用火箭市场由SpaceX主导,亦持续优化大型火箭回收技术,除了民用火箭发射市场之外,中国由火箭发射政策带动中国航天科技集团等参与国家发射任务;此外,台湾厂商透过协助民用航太大厂生产零组件,累积日后进入全球火箭大厂供应链经验。 一. 全球主要商用火箭市场发展现况 二. 全球主要火箭发射大厂布局 三. 台灣大廠能提供現有民用航太大廠精密零組件 [...]

2026-01-07 王伟儒

AI-Native通讯革命:5G-Advanced通往6G的技术、产业与供应链战略

6G的到来标志AI-Native架构全面重塑通讯技术与市场格局,相较5G-Advanced,6G设计强调能效(Energy per Bit),推动C-RAN (Cloud-RAN)与O-RAN再分工、GaN/SiC材料应用拓展,以及光电互连技术进一步融合。AI在RAN控制、波束管理、排程优化与频谱分配中的角色越发重要,涌现的新兴材料如AlN、Ga2O3與Di [...]

2026年家用人型机器人市场:技术拐点浮现,1X NEO与Figure 03形成新一轮竞赛

具身AI的成熟使家庭环境首次具备可被模型理解与执行的结构,带动家用人型机器人在2026年进入可行性验证的关键时期。需求端因高龄化、双薪家庭与家务负担快速上升而加速成形,企业端则透过早期部署累积大量场景资料。Figure AI与1X以不同技术路线切入家庭应用,加速推动市场从技术展示迈向初步商业化。 一. 家用人型机器人商用化前夕:技术突破、需求累積與市場 [...]

代理AI时代来临:NVIDIA结盟Groq制霸即时推理与开源生态

由于推理结构转向「即时互动」,代理AI被视为AI真正能发挥与真实世界互动的关键。当模型需在处理小批量或即时推理时,LPU+SRAM架构下运用晶片内记忆体的优势,可望成为实现高效率推理的关键技术。NVIDIA与Groq达成非独家技术授权协议,不仅补足NVIDIA在超低延迟推理领域的最后一块拼图,同时随著开源模型持续崛起,也将强化NVIDIA在开源领域的影响力, [...]

后GPU时代的算力革命:从NVIDIA平台霸权到全球量子电脑军备赛

当AI算力需求呈现指数级爆炸,传统矽基晶片的物理极限已迫在眉睫,全球正加速驶入颠覆运算逻辑的「后GPU时代」,量子电脑不再仅是实验室的理论,而是足以重塑药物开发、金融风控,甚至引发「量子危机」破解国家级加密防线的双面刃。从NVIDIA混合运算布局、IonQ与Rigetti的技术路线之争,到美国、中国、欧洲、日本的国家级军备竞赛,在这场决定未来10年的算力博弈 [...]

2026-01-02 李俊谚

X射线检测:AI、3D重构价值,中国攻半导体壁垒

X射线检测设备产业作为半导体、新能源等领域之关键基础设施,市场受惠于下游产业爆炸性需求和技术强制升级,核心趋势是检测技术从2D、离线模式向3D/CT化、线上自动化、AI智慧化发展,产业链之价值正从上游硬体技术向中下游AI影像软体、数据服务与系统整合发展。尽管X射线源和探测器等上游核心组件被欧洲、美国、日本垄断,但中国已实现X射线源自主可控与垂直整合,并在新能 [...]

宣传推广

产业洞察

下调2026年全球笔电出货至年减5.4%,Apple、Lenovo凭供应链、规模优势展韧性

下修2026年全球笔电出货为年减5.4%,不排除扩大至年减10.1% Apple [...]

近眼显示对OLEDoS需求将逐年提升,视涯科技IPO加速技术渗透

视涯科技(SeeYA) IPO申请近日获得上海市证券交易所审核通过,拟募资20.15亿元人 [...]

可回收技术有望降低火箭发射成本,全球大厂加速推进

根据TrendForce最新研究,由于Starlink部署卫星星系需求上升,加上美国太空军 [...]

PlayNitride将并购Lumiode,加速近眼显示Micro LED发展

PlayNitride (錼创科技)董事会于12月16日公告表示,将以200万美元收购美国 [...]

汽车电动化、智慧化加速,预估2029年车用半导体市场规模达近千亿美元

根据TrendForce最新调查,随著汽车产业加速电动化、智慧化进程,预计将推升全球车用半 [...]

Baidu
map